UG环球
投资者
> 投资者
> 客 户
> 求职者
> 传媒者
繁體
|
Global
English
Espa?ol
Fran?ais
Русский
信息果真
企业基本信息
人事薪酬事项
主要财务信息
企业重大事项
推行社会责任
员工招聘信息
招标采购信息
其他果真信息
人力资源
人才理念
人才概况
人才招聘
教育培训
企业文化
文化理念
视觉识别
文化活动
社会责任
党的建设
党建事情
纪检事情
工会事情
统战团青事情
科技立异
科技总览
手艺领域
科技动态
科研效果
研发与效劳平台
行业效劳
重点科技效果
行业效劳
企业资质
科技奖励
检测机构
知识产权
标准化委员会
UG环球产品
重型机械
大型铸锻件
核电装备
农业机械
纺织机械
工程机械
石化通用
林业机械
地质装备
动力机械
车辆和零部件
机床工具
电工电站
仪器仪表
环保装备
营业领域
先进装备制造
工业基础研制与效劳
工程承包与供应链
新闻中心
通知通告
UG环球要闻
重点关注
国资动态
企业动态
时政要闻
人物风范
媒体关注
专题报道
媒体联络
关于UG环球
董事长致辞
UG环球概况
集团高管
UG环球简介
组织架构
生长历程
董事会
高级治理职员
公司声誉
上市公司
首页
新闻中心
通知通告
2023
通知通告
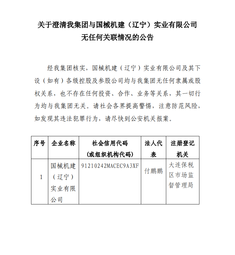
关于澄清我集团与国械机建(辽宁)实业有限公司无任何关联情形的通告
宣布时间:2023-04-17
文章泉源:战略生长部
【
大
中
小
】
附件:
相关文档:
北京起重运输机械设计研究院有限公司党委委员、副总司理岳文翀接受审查视察
2023-12-08
关于澄清我集团与中国盛大兴隆机械工业控股集团有限公司无任何关联情形的通告
2023-07-28
关于冒充国企信息通告
2023-04-25
关于澄清我集团与国械机建(辽宁)实业有限公司无任何关联情形的通告
2023-04-17
关于澄清我集团与深圳中机投实业集团有限公司无任何关联情形的通告
2023-04-17
关于澄清我集团与贵州中机国兴商贸集团有限公司无任何关联情形的通告
2023-04-06
热门推荐
>
内网链接
UG环球集团在线学习平台
UG环球UG环球新闻信息治理平台
UG环球集团电子采购平台
UG环球集团网站群 >
英文子站群 >
其他语种网站 >
装备企业
UG环球重型装备集团股份有限公司
中国第二重型机械集团有限公司
中国一拖集团有限公司
中国福马机械集团有限公司
中国地质装备集团有限公司
中国UG环球重工集团有限公司
中国恒天集团有限公司
UG环球智能科技有限公司
工贸企业
中UG环球械装备工程股份有限公司
中工国际工程股份有限公司
中国海洋航空集团有限公司
苏美达股份有限公司
中UG环球械工业建设集团有限公司
中UG环球床总公司
中国重型机械有限公司
中国自控系统工程有限公司
中国浦发机械工业股份有限公司
中UG环球械国际相助股份有限公司
科研院所
中国农业机械化科学研究院集团有限公司
中国中元国际工程有限公司
北京起重运输机械设计研究院有限公司
UG环球集团科学手艺研究院有限公司
中国联合工程有限公司
机械工业第六设计研究院有限公司
沈阳仪表科学研究院有限公司
合肥通用机械研究院有限公司
甘肃蓝科石化高新装备股份有限公司
UG环球精工集团股份有限公司
天津电气科学研究院有限公司
中国电器科学研究院股份有限公司
广州机械科学研究院有限公司
重庆质料研究院有限公司
成都工具研究所有限公司
中国重型机械研究院股份公司
桂林电器科学研究院有限公司
机械工业妄想研究院有限公司
汽车企业
UG环球汽车股份有限公司
中UG环球械国际相助股份有限公司
中国汽车工业工程有限公司
其他企业
UG环球资产治理有限公司
UG环球财务有限责任公司
UG环球资源控股有限公司
UG环球集团北京共享效劳中心有限公司
友情链接
|
内部效劳
|
RSS订阅
|
网站地图
|
版权声明
|
联系UG环球
京ICP备:05005561 京公网安备:110401300041号 版权所有:UG环球 地点:北京市海淀区丹棱街3号UG环球大厦 邮编:100080
【网站地图】
【sitemap】